Nuovo hw Amiga

Riflessioni, eventi, curiosità

Re: Nuovo hw Amiga

Messaggioda cdimauro » dom dic 30, 2012 8:21 pm

bertocar ha scritto:Sto preparando lo schema con Visio.
I package 'difficili' sono i bga (quelli con i pin da saldare internamente al corpo del chip) e anche EP3C5M164C8N rientra tra quelli purtroppo.

Capito. E l'EP3C5E144C8N, invece?
Una volta finito lo schema (penso sia questione di pochi minuti) si decide cosa spostare e come per far rientrare i pin.

OK
Tornando alla questione scegliamo FPGA con quantita' di LE maggiore e mettiamone 2, sul campo poi ci si scontra con la certezza che vengano rispettati i timing in tutti i moduli e questa diminuisce man mano che aumenta il numero di LE impegnati.

Sì, ma se gli LE sono impegnati in funzionalità "indipendenti" non dovrebbero creare problemi di timing. Questo "a naso", perché non ho esperienza in merito.
L'idea di usare 3 FPGA complica la scheda ma semplifica la vita a noi sviluppatori poi, oltre a mantenere lo sviluppo separato per 3 diversi progetti = sintesi piu' snella = sviluppo piu' rapido.

Va bene.
Per la scelta degli FPGA mi sembra di aver letto che un 68050 impegna 25KLE quindi se non vogliamo chiuderci troppo le porte per il futuro io 20E in piu' li spenderei :felice:

Per quello non ci sono problemi. L'EP3C25Q240C8N è per la CPU, ed è dotato di 25K LE, appunto.

Rimangono "soltanto" da decidere i due FPGA per Jay e per Mitchy.
Non sono più su questo forum. Mi trovate su Non Solo Amiga, AROS-Exec o AmigaWorld.
Avatar utente
cdimauro

Eroe
 
Messaggi: 2454
Iscritto il: mer giu 16, 2010 9:00 pm
Località: Germania

Re: Nuovo hw Amiga

Messaggioda bertocar » dom dic 30, 2012 9:17 pm

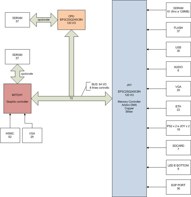
Ecco qui' lo schema.
Questa e' in linea di massima la struttura. Lasciamo stare per ora la scelta degli FPGA perche' praticamente nessuno rispecchia quel che ci serve a meno che non:
1. riduciamo il bus portandolo a 32 + 8 di controllo (4 verso cpu e 4 verso MITCHY)
2. togliamo alcuni dispositivi da JAY (fra l'altro il controller IDE e' sparito... che facciamo? io lo considererei in exp port) e vediamo come altro gestirli
3. cambiamo alcune interfacce: esempio ETH puo' essere invece 100MB a 10MB questo porterebbe da 23 a 4 i/o utilizzate
4. aggreghiamo alcuni input (esempio ps2 e joystick) tramite dei moltiplicatori a selezione che interrogano lo stato a rotazione ad alta velocita'
5. proporrei di aggregare VGA di JAY ad exp port visto che e' "temporanea" e sicuramente all'inizio exp port non serve

Nota: VGA occupa 3 x 8 BIT per i colori = 24 i/o + i segnali di sync = 29
DVI: utilizza uscite differenziali per quello ha bisogno di tanti i/o

Impressioni?
Allegati
diagramma-0.1.jpg
Ultima modifica di bertocar il dom dic 30, 2012 9:23 pm, modificato 1 volta in totale.
Avatar utente
bertocar

Esperto
 
Messaggi: 85
Iscritto il: mar dic 18, 2012 5:39 pm
Località: Padova

Re: Nuovo hw Amiga

Messaggioda Amiga Blitter » dom dic 30, 2012 9:22 pm

Per impressioni devo dire che sono "impressionato"

Continuate. Riflettete sulla possibilità di agganciare questa scheda sulle Sam, per favore. Vi darà molti più eventuali acquirenti
It's time for the Amiga to come back

http://www.identitaperdute.net/
Avatar utente
Amiga Blitter

Eroe
 
Messaggi: 765
Iscritto il: gio apr 20, 2006 3:09 pm
Località: Roma

Re: Nuovo hw Amiga

Messaggioda bertocar » dom dic 30, 2012 9:24 pm

Amiga Blitter ha scritto:Per impressioni devo dire che sono "impressionato"

Continuate. Riflettete sulla possibilità di agganciare questa scheda sulle Sam, per favore. Vi darà molti più eventuali acquirenti


Non conosco le SAM, cosa intenderesti per 'agganciabile'?
Avatar utente
bertocar

Esperto
 
Messaggi: 85
Iscritto il: mar dic 18, 2012 5:39 pm
Località: Padova

Re: Nuovo hw Amiga

Messaggioda legacy » dom dic 30, 2012 9:34 pm

Le SAM poi sono PPC, il progetto 68K, insomma tutta una altra Amiga: PPC vs classic, nello specifico.
legacy

Esperto
 
Messaggi: 76
Iscritto il: ven dic 21, 2012 2:50 pm

Re: Nuovo hw Amiga

Messaggioda AMIGATV » dom dic 30, 2012 9:44 pm

bertocar ha scritto:
Amiga Blitter ha scritto:Per impressioni devo dire che sono "impressionato"

Continuate. Riflettete sulla possibilità di agganciare questa scheda sulle Sam, per favore. Vi darà molti più eventuali acquirenti


Non conosco le SAM, cosa intenderesti per 'agganciabile'?


Penso realizzare una scheda pci che si possa collegare al sam. Scheda madre powerpc dove gira os4
- Amiga 1200 commodore - Hardital: TQM68030 50mhz 68882 16 mb - wifi - hd sd 4 gb wb 3.1

- Commodore 64c + floppy

- Commodore 64 prima versione non funzionante :(

- Sistema Aros - Pentium 4 2.4 ghz - ati 9600 xt 128mb - 768 ddr mb - hd 40 gb - Icaros desktop
Avatar utente
AMIGATV

Staff
 
Messaggi: 6554
Iscritto il: ven mag 14, 2004 8:46 pm
Località: Treviso

Re: Nuovo hw Amiga

Messaggioda cdimauro » dom dic 30, 2012 9:45 pm

bertocar ha scritto:Ecco qui' lo schema.
Questa e' in linea di massima la struttura. Lasciamo stare per ora la scelta degli FPGA perche' praticamente nessuno rispecchia quel che ci serve

OK
a meno che non:
1. riduciamo il bus portandolo a 32 + 8 di controllo (4 verso cpu e 4 verso MITCHY)

Va bene, ma eventualmente è possibile usufruire del protocollo DDR2? Dalla documentazione di Altera sembra sia supportato da questi Cyclone III.
2. togliamo alcuni dispositivi da JAY (fra l'altro il controller IDE e' sparito... che facciamo? io lo considererei in exp port) e vediamo come altro gestirli

Non so nemmeno quante linee di I/O occupa l'IDE, per fare qualche valutazione.

Il top sarebbe il SATA, non soltanto per il fatto che sia moderno, ma perché impegna pochissime linee. Ma ci penseremo più avanti.
3. cambiamo alcune interfacce: esempio ETH puo' essere invece 100MB a 10MB questo porterebbe da 23 a 4 i/o utilizzate

Direi di sì, almeno per il momento.
4. aggreghiamo alcuni input (esempio ps2 e joystick) tramite dei moltiplicatori a selezione che interrogano lo stato a rotazione ad alta velocita'

Va benissimo. Tanto lavorano a velocità bassissime.
5. proporrei di aggregare VGA di JAY ad exp port visto che e' "temporanea" e sicuramente all'inizio exp port non serve

OK
Nota: VGA occupa 3 x 8 BIT per i colori = 24 i/o + i segnali di sync = 29

Buono a sapersi. Per questo mi sembravano troppi 29, invece ci siamo "a pelo".
DVI: utilizza uscite differenziali per quello ha bisogno di tanti i/o

Quindi immagino che non si possano condividere i 29 (o parte di essi) segnali della VGA. Peccato.
Impressioni?

Al momento vedo stampato il nome del tipo di FPGA, per cui mi sono trovato confuso a prima vista.

A parte questo, vedo che i 29 segnali della VGA sono duplicati: si trovano sia in Jay che in Mitchy.

Da quel che ho capito, la RAM sarebbe collegata a Jay, mentre Mitchy fungerebbe da sottosistema video. Io sposterei, invece, la sezione video dentro Jay, perché è quella che ha bisogno di maggior banda, e per evitare che tutte le richieste della sezione video debbano andare prima a Jay, e poi da questo alla RAM, e viceversa dalla RAM a Jay, e da Jay a Mitchy; ci sarebbe troppa latenza e spreco di banda (dovuta ai troppi nodi da attraversare).

Un'altra cosa che mi è venuta in mente: non sarebbe possibile avere un bus unico verso la memoria, a cui sono collegati tutti e 3 gli FPGA? In questo modo si eviterebbe l'overhead di dover dover attraversare troppi nodi: tutti gli FPGA sono potenzialmente serviti dalla memoria. Altro vantaggio, se uno degli FPGA deve comunicare con uno degli altri due, lo farebbe direttamente. Ovviamente le linee di controllo servirebbero a stabilire chi ha la priorità nel caso di richieste contemporanee.
Amiga Blitter ha scritto:Per impressioni devo dire che sono "impressionato"

Continuate. Riflettete sulla possibilità di agganciare questa scheda sulle Sam, per favore. Vi darà molti più eventuali acquirenti

Sono due progetti completamente diversi.

Se i sorgenti verranno rilasciati, come suppongo, nessuno impedirà agli sviluppatori possessori di una SAM di adattarli per realizzare una scheda PCI, PCI-Express o quant'altro.

Al momento l'obiettivo è realizzare una scheda Mini-ITX per questo progetto. Tutto il resto si vedrà DOPO che sarà raggiunto questo primo goal.
Ultima modifica di cdimauro il dom dic 30, 2012 9:47 pm, modificato 1 volta in totale.
Non sono più su questo forum. Mi trovate su Non Solo Amiga, AROS-Exec o AmigaWorld.
Avatar utente
cdimauro

Eroe
 
Messaggi: 2454
Iscritto il: mer giu 16, 2010 9:00 pm
Località: Germania

Re: Nuovo hw Amiga

Messaggioda bertocar » dom dic 30, 2012 9:46 pm

Ecco qui' la rev 0.0.2 con alcuni aggiustamenti:
- la VGA e EXP PORT di JAY sono condivise
- JAY non necessita di FLASH memory parallela, basta una in SPI che utilizza 3 pin
Allegati
diagramma-0.2.jpg
Avatar utente
bertocar

Esperto
 
Messaggi: 85
Iscritto il: mar dic 18, 2012 5:39 pm
Località: Padova

Re: Nuovo hw Amiga

Messaggioda legacy » dom dic 30, 2012 9:47 pm

@bertocar
cosa prevedi di usare per la ethernet ?
legacy

Esperto
 
Messaggi: 76
Iscritto il: ven dic 21, 2012 2:50 pm

Re: Nuovo hw Amiga

Messaggioda Amiga Blitter » dom dic 30, 2012 9:48 pm

bertocar ha scritto:
Amiga Blitter ha scritto:Per impressioni devo dire che sono "impressionato"

Continuate. Riflettete sulla possibilità di agganciare questa scheda sulle Sam, per favore. Vi darà molti più eventuali acquirenti


Non conosco le SAM, cosa intenderesti per 'agganciabile'?



Le sam hanno a bordo un FPGA: il lattice xp per le sam 440, il lattice xp 2 per le 460. Questi FPGA sono riprogrammabili on the fly, mi sembra senza la necessità del reboot. E' vero che montano i modelli "minimi" per quanto riguarda i tagli, ma magari in futuro acube potrebbe decidere di montare le versioni 40k lut. Ma la cosa interessante è che hanno tutte e due la possibilità di utilizzare (agganciare) FPGA esterni. Se consideri che per OS4 acube ha reso disponibile "FPGA.resource" e l'sdk per programmare questo FPGA.... potrebbe venire fuori davvero qualche cosa di interessante.
It's time for the Amiga to come back

http://www.identitaperdute.net/
Avatar utente
Amiga Blitter

Eroe
 
Messaggi: 765
Iscritto il: gio apr 20, 2006 3:09 pm
Località: Roma

Re: Nuovo hw Amiga

Messaggioda cdimauro » dom dic 30, 2012 9:53 pm

bertocar ha scritto:Ecco qui' la rev 0.0.2 con alcuni aggiustamenti:
- la VGA e EXP PORT di JAY sono condivise

Va bene.
- JAY non necessita di FLASH memory parallela, basta una in SPI che utilizza 3 pin

Ottimo. Molti pin in meno!

Un'altra cosa: si potrebbero accorpare anche i bottoni a joystick e porte PS/2, con lo stesso principio, per risparmiare altre linee. Se possibile, ovviamente.
Non sono più su questo forum. Mi trovate su Non Solo Amiga, AROS-Exec o AmigaWorld.
Avatar utente
cdimauro

Eroe
 
Messaggi: 2454
Iscritto il: mer giu 16, 2010 9:00 pm
Località: Germania

Re: Nuovo hw Amiga

Messaggioda legacy » dom dic 30, 2012 9:53 pm

Amiga Blitter ha scritto:Le sam hanno a bordo un FPGA: il lattice xp per le sam 440, il lattice xp 2 per le 460. Questi FPGA sono riprogrammabili on the fly


Tutte le fpga sono riprogrammabili on the fly, basta implementare un jtag e relativo controller: quella roba non dice nulla di nuovo, piuttosto:

Amiga Blitter ha scritto:Ma la cosa interessante è che hanno tutte e due la possibilità di utilizzare (agganciare) FPGA esterni


Che significa agganciare ? Non capisco.
legacy

Esperto
 
Messaggi: 76
Iscritto il: ven dic 21, 2012 2:50 pm

Re: Nuovo hw Amiga

Messaggioda Amiga Blitter » dom dic 30, 2012 9:56 pm

Connettore di espansione.
It's time for the Amiga to come back

http://www.identitaperdute.net/
Avatar utente
Amiga Blitter

Eroe
 
Messaggi: 765
Iscritto il: gio apr 20, 2006 3:09 pm
Località: Roma

Re: Nuovo hw Amiga

Messaggioda bertocar » dom dic 30, 2012 10:00 pm

Trovi l'uscita VGA sia su JAY che su MITCHY perche' dovendo partire dal progetto minimig si pensava di creare una porta VGA 'temporanea' connessa a JAY che permetesse lo sviluppo (in pratica caricando minimig per DE2 su JAY dovrebbe funzionare subito). Poi con il tempo e con gli sviluppatori :felice: si spostera' la gestione della VGA su MITCHY perche' e' lo scopo per cui esiste e la VGA su JAY non verra' nemmeno montata nelle schede definitive.

L'IDE dovrebbe occupare circa 20 i/o se non ricordo male ma non mi fascerei troppo la testa... da qualche parte lo inseriamo.

Il problema del bus condiviso per la memoria non penso sia facile da risolvere perche' c'e' necessita' di un memory controller (dato che usiamo SDRAM, se usassimo SRAM non ci sarebbero difficolta' in quanto nessuno deve far refresh). JAY fara' da memory controller e servira' le richieste di MITCHY e della CPU con le priorita' che stabiliremo (ho dedicato 4 i/o diretti oltre al BUS a ogniuno di questi sottosistemi proprio per non trovarci nell'impossibilita' di gestirli bene e con una velocita' ottima).

Non vorrei che MITCHY dovesse fare anche da memory controller perche' su MITCHY punto molto per migliorare la grafica (ricordiamoci che 1920x1080 sono un bel po' di pixel).

Certo si creera' un traffico notevole tra JAY e MITCHY per la memoria video e questo potrebbe andare a discapito della CPU motivo per cui mi piacerebbe che avesse la sua RAM dedicata.

L'accorpamento dei bottoni, led e joystick e' possibile non consideriamo un'ostacolo quelle i/o.
Avatar utente
bertocar

Esperto
 
Messaggi: 85
Iscritto il: mar dic 18, 2012 5:39 pm
Località: Padova

Re: Nuovo hw Amiga

Messaggioda Amiga Blitter » dom dic 30, 2012 10:04 pm

legacy ha scritto:
Amiga Blitter ha scritto:Le sam hanno a bordo un FPGA: il lattice xp per le sam 440, il lattice xp 2 per le 460. Questi FPGA sono riprogrammabili on the fly


Tutte le fpga sono riprogrammabili on the fly, basta implementare un jtag e relativo controller: quella roba non dice nulla di nuovo, piuttosto:

Amiga Blitter ha scritto:Ma la cosa interessante è che hanno tutte e due la possibilità di utilizzare (agganciare) FPGA esterni


Che significa agganciare ? Non capisco.


Questo è il PDF della 460:
http://www.acube-systems.biz/download/S ... l_v1.3.pdf

c'è un connettore di espansione ad 80 pin.
It's time for the Amiga to come back

http://www.identitaperdute.net/
Avatar utente
Amiga Blitter

Eroe
 
Messaggi: 765
Iscritto il: gio apr 20, 2006 3:09 pm
Località: Roma

PrecedenteProssimo

Torna a Amiga in generale

Chi c’è in linea

Visitano il forum: Nessuno e 49 ospiti